跳到主要內容區
臺東大學 教育學系/Department of Education
Menu
網站導覽
學校首頁
教育學系首頁
全校課程綱要
English
本功能需使用支援JavaScript之瀏覽器才能正常操作
:::
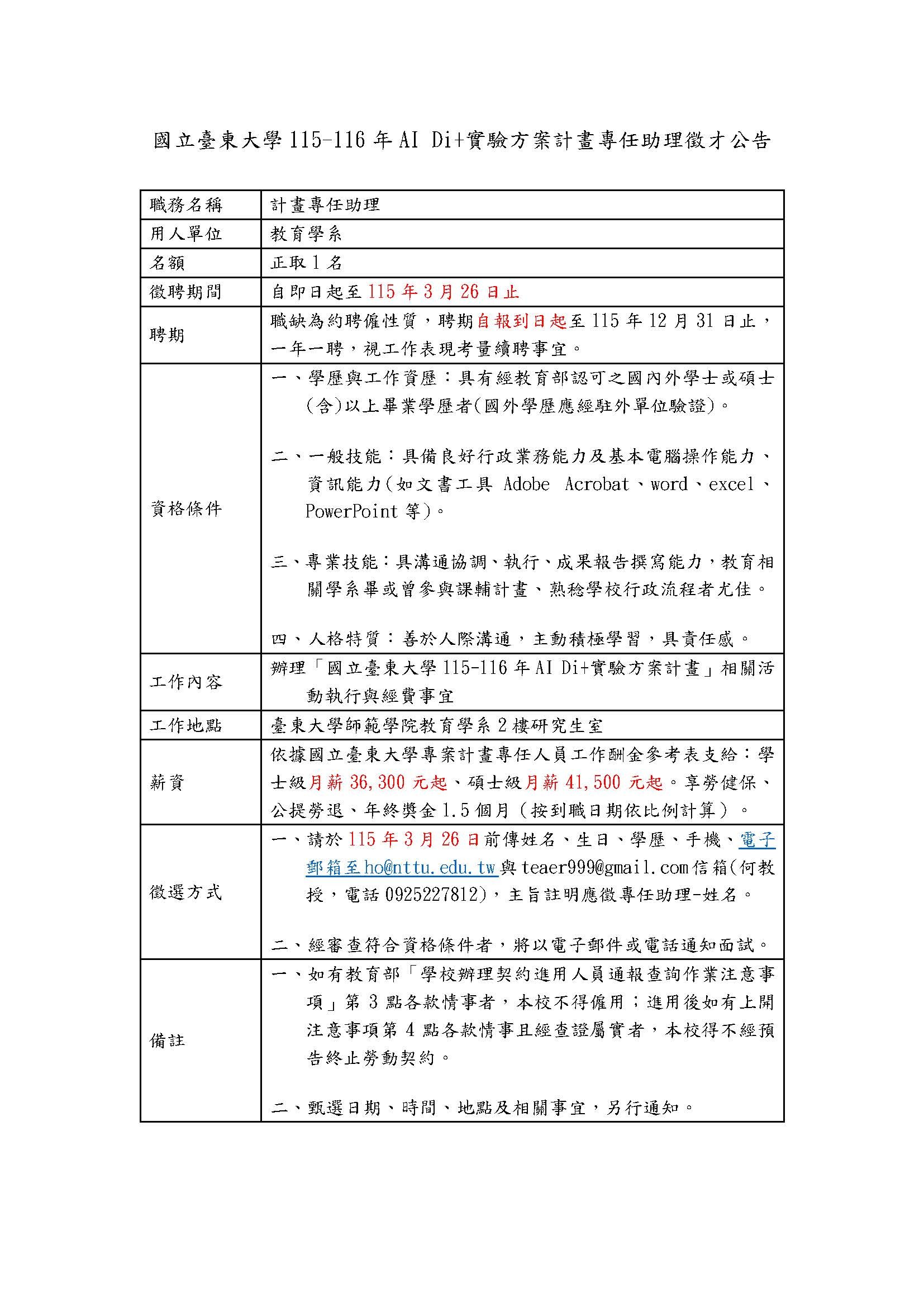
【教育學系-徵才】國立臺東大學115-116年AI Di+實驗方案計畫專任助理徵才公告
國立臺東大學115-116年AI Di+實驗方案計畫專任助理徵才公告.pdf
瀏覽數:
分享
Close (Esc)
Share
Toggle fullscreen
Zoom in/out
Previous (arrow left)
Next (arrow right)